深度 通宝光电:从车灯到电控专精特新小巨人的
|
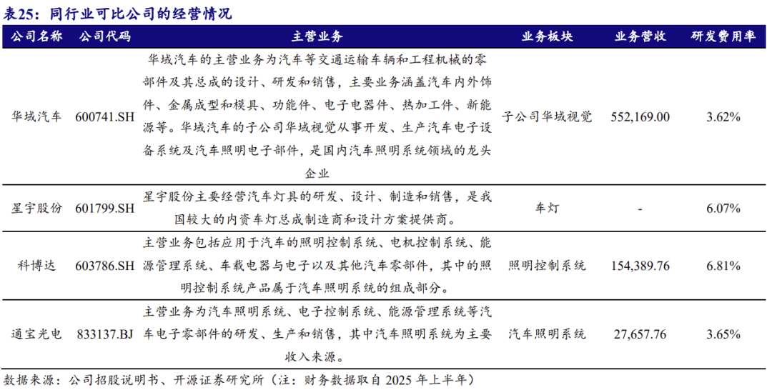
估值对比:同业可比公司 PE2024 年均值为 25。1X公司定位于汽车电子零部件制制商,从停业务为汽车照明系统、电子节制系统、 能源办理系统等汽车电子零部件的研发、出产和发卖。公司以汽车照明系统为基石 营业,持久办事于出名汽车整车及零部件制制商。公司的汽车照明产物已正在上汽通 用五菱、广汽埃安、广汽传祺、春风日产、上汽公共等汽车品牌的多款抢手车型中 使用,树立了优良的市场口碑和品牌抽象。
2024 年,公司停业收入较 2023 年增加 5,834。27 万元,同比增加 11。02%,次要 系跟着宏光 MINIEV(马卡龙 PRO)的畅销,公司配套此车型的 LED 车灯模组、车 灯总成、驱动节制器、EPS 节制器等系列产物实现发卖达 16,131。21 万元;同时 2024 年公司新增配套五菱星光(S)、宝骏云海车型的 LED 车灯模组和驱动节制器,新增上 述产物实现发卖收入 8,594。82 万元。
公司将产物按功能分化为数个构件,针对焦点构件设想开 发并使用了多项焦点手艺,旨正在提高全体产物的机能参数程度。
深耕汽车照明系统手艺领先,汽车电子新营业高成漫空间3。1、公司多年深耕汽车照明系统,多个产物机能手艺领先公司自 1998 年起头进入汽车照明行业,正在二十余年的成长过程中,持续以高可 靠、高机能、成本劣势、高效率出产为方针,以“光学、热学、电子、工艺”为四 大从线进行手艺研发,最终带来产物更新迭代或构成新产物。
公司充配电总成产物(CDU)的出产模式为以销定产,通过公司自产,次要工 序包罗贴片、回流焊、波峰焊、灌胶/点胶、拆卸、检测等;其发卖模式为曲销,向 汽车整车厂间接发卖,该产物会先按照客户要求进行初步设想并投标,中标后获得 项目定点,后续按照客户需求实现批量供货。
2023 年公司停业收入较 2022 年增加 13,974。91 万元,同比增加 35。86%,次要系 2023 年公司新增配套五菱缤果的 LED 车灯模组、驱动节制器、EPS 节制器等系列产 品和广汽传祺 M8 的 LED 车灯模组,新增上述产物实现发卖收入 19,681。02 万元。
公司以汽车照明系统为基石营业,持久办事于出名汽车整车及零部件制制商。公司的汽车照明产物已正在上汽通用五菱、广汽埃安、广汽传祺、春风日产、上汽大 众等汽车品牌的多款抢手车型中使用,树立了优良的市场口碑和品牌抽象。
1991 年公司创立,处置数码管、LED 发光管的封拆,1998 年公司操纵之前堆集 的 LED 封拆手艺,初次正在一汽红旗轿车中利用 LED 做为信号 LED 模组, 此后连续开辟了后制动灯 LED 模组、前转向灯 LED 模组等小型信号灯模组。正在此 过程中,公司起头进行 LED 模组相关散热手艺和制制工艺的堆集。
2)高压化:为领会决新能源汽车面对的动力电池充电慢问题,能源办理系统的 高压化逐步成为行业成长趋向之一。正在划一电流下,更高的电压可以或许提拔充电功率 和驱率,显著提高整车机能;正在划一功率环境下,高电压平台可以或许降低电流, 从而显著削减整车线束等零部件分量及成本和提拔驱动效率。高电压平台需要厂商 正在高绝缘耐压、高转换效率以及低开关电磁干扰等方面提拔手艺程度。
2009 年起头,公司逐渐研发 LED 配光透镜和光学厚壁件、导热绝缘材料、电 方案以及 SMT 制制工艺,弥补完美了“光学、热学、电子、工艺”四项手艺体 系,从而可以或许开辟出手艺含量较高的 LED 远近光前照灯模组和后尾灯模组,实现汽 车照明各个子系统的全数笼盖,也为后续产物开辟和升级迭代奠基根本。因为公司是国内较早研发出产 LED 远近光前照灯模组的企业,公司做为第一路 草单元牵头草拟了《汽车用发光二极管(LED)及模组》(QC/T1038-2016)行业尺度 (2016 年发布),鞭策了行业手艺尺度化。
公司正在开辟电子节制 系统、能源办理系统两类新产物时可操纵原有的电子节制手艺进行电子电设想, 满脚低功耗、电磁兼容、高效率电源转换、高靠得住性等产物机能要求,操纵散热设 计手艺满脚大功率电子设备较高的散热要求,操纵原有的 SMT 产线、出产工艺和质 量检测手艺快速实现量产,公司已具有电子节制系统、能源办理系统相关的共性技 术储蓄,具有跨范畴开辟的手艺根本。
车载充电机 OBC、高压配电盒 PDU、DC/DC 变换器是新能源 汽车的焦点部件之一,也是新能源汽车轻量化、降成本的主要载体。跟着新能源汽 车的快速成长,车载充电机 OBC、高压配电盒 PDU、DC/DC 变换器向集成化成长 的趋向也越来越较着。充配电总成(CDU)是指将高压配电盒 PDU、车载充电机、 DC/DC 变换器等式车载电源产物进行分析性集成的系统级产物,集成化可以或许通 过复用部门电、节制芯片,功率器件、接插件、线束以及壳体等材料 的利用,从而无效减小体积、减轻分量、降低成本。跟着新能源汽车正在汽车轻量化 和优化空间结构等目标上要求越来越高,充配电总成(CDU)逐渐成为能源办理系 统的支流产物。
公司从停业务为汽车照明系统、电子节制系统、能源办理系统等汽车电子零部 件的研发、出产和发卖,次要产物包罗 LED 车灯模组、驱动节制器、车灯总成、EPS 节制器和充配电总成等。公司以汽车照明系统为基石营业,以手艺立异为驱动、持 续拓展汽车电子新营业板块以丰硕产物矩阵。2022-2025H1 汽车照明系统占从停业务 收入的比例别离为 94。94%、94。45%、95。70%和 84。20%,系从停业务的焦点板块。正在 能源办理系统方面,公司的首款充配电总成产物于 2023 年实现首批样件发卖且于 2024 年量产,2023 年至 2025 年 1-6 月,别离实现发卖收入 0。70 万元、383。39 万元 和 4,943。65 万元,跟着公司产能逐渐爬坡到位,后续发卖规模无望继续提拔,成为 公司新的营业增加点。
2025 年 1-6 月公司停业收入较 2024 年 1-6 月增加 10,747。83 万元,同比 48。42%, 次要系跟着宏光 MINIEV(四门版)的畅销,公司配套此车型的 LED 车灯模 组、车灯总成产物实现发卖达 5,943。51 万元;同时,公司的新产物充配电总成于 2024 年四时度正式量产,2025 年 1-6 月同比增加 4,943。65 万元,成为公司新的收入增加 点。
截至 2025 年 8 月末,公司正在电子节制、能源办理范畴中已量产产物所取得的后 续三个月需求打算合计约 6,474。10 万元,营业需求充脚;此外还无数个项目打算正在 2025 年下半年实现量产。
公司多年 深耕汽车照明系统,该营业的根本上,公司以手艺立异为驱动,不竭摸索汽车电子新营业板块。公司以 EPS 节制器为冲破口,2022 年成功进入电子节制系统范畴,且 持续开辟、储蓄了车身域节制器等新产物;正在能源办理系统范畴,公司沉点研发的 CDU 充配电总成于 2024 年进入量产阶段,充电枪产物也已取得项目定点,后续将 进一步迭代优化、丰硕规格型号,提拔营业规模。截至 2025 上半年,公司共获得 79 项专利,此中发现专利 18 项,牵头草拟了行业尺度《汽车用发光二极管(LED)及 模组》(QC/T1038-2016),公司被认定为国度级“专精特新”小巨人企业。
车灯总成:为了提高营业自从性、利润程度、发卖规模,公司正在汽车照明范畴 持续以车灯总成为方针进行转型升级,因为公司车灯模组方面的手艺能力不竭提拔, 公司车灯总成产物线也逐渐由转向灯等小型信号灯成长至后尾灯总成并正在 2024 年首 次量产了前照灯总成。其他汽车电子范畴:为保障投资报答率,降低开辟风险,公司以共性出产工艺、 共性底层手艺、共性市场渠道为筛选尺度,选择了同样为“汽车电子”范畴的电子 节制系统和能源办理系统进行了计谋开辟。
电动汽车的焦点部件包罗“大三电”(驱动电机、电机节制器和减速器)和“小 三电”(高压配电盒 PDU、车载充电机 OBC 和 DC/DC 变换器),此中“小三电”是 电动汽车中担任交曲流能量转换和传输的设备组合,即能源办理系统。此外,充电 枪属于车载充电机的外部充电接口,担任毗连充电桩取车辆电池,是能源办理系统 的外围施行设备。
2014 年公司成为上汽通用五菱一级供应商,为其宝骏系列、五菱宏光系列车型 供给 LED 车灯模组,实现了财产链地位的提拔。颠末数年的持续研发投入和手艺创 新,公司凭仗快速的研发能力以及配套供货能力成为上汽通用五菱的计谋焦点供应 商,并先后开辟了法雷奥、华域视觉等业内领先的总成厂客户。正在客户合做关系日 益安定的同时,公司的产物也不竭丰硕完美,车型全面笼盖,由 LED 车灯模组向下 逛车灯总成延长,汽车照明系统的营业板块逐步成熟。
公司多年深耕汽车照明系统,该营业的根本上,公司以手艺立异为驱动,不竭探 索汽车电子新营业板块。截至 2025 上半年,公司共获得 79 项专利,此中发现专 利 18 项,公司被认定为国度级“专精特新”小巨人企业。通宝光电可比公司 PE (2024)均值均值 25。1X,PE(TTM)均值 23。3X。
中国是全球最大的汽车市场和最大的汽车出产国,也是全球最大的汽车照明系 统市场。跟着汽车照明系统正在光源手艺、智能化和布局制型三个方面持续进行手艺 升级,汽车照明系统的单车价值量持续提拔,叠加国产替代历程加快,估计将来国 内汽车照明系统市场前景较好。
本次刊行募集资金正在扣除刊行费用后用于投资新能源汽车智能 LED 模组、充配 电系统及节制模块项目,项目投资总额 34159。50 万元,此中拟投入募集资金金额 33000。00 万元。
公司成立于 1991 年,成立初期次要处置数码管、LED 发光管的封拆营业,堆集 了 LED 相关手艺经验。1998 年起头,公司积极向下逛财产链拓展,开辟出产 LED 车灯模组产物,成为一汽红旗等多家整车品牌的二级供应商。2014 年公司成为 上汽通用五菱一级供应商,为其宝骏系列、五菱宏光系列车型供给 LED 车灯模 组,实现了财产链地位的提拔。正在汽车照明系统的持续研发和改良过程中,公司 深度控制了电子驱动及节制手艺。凭仗前期手艺和工艺堆集,公司积极向汽车电 子节制系统、能源办理系统延长开辟。2022 年 EPS 节制器研发成功并实现量产 发卖;2023 年,首款充配电总成产物取得了首批订单并于 2024 年实现量产。取 此同时,公司还有充电枪、车身域节制器等新产物储蓄。此外,募投项目完全达 产后,估计新增收入 55,800。00 万元,完全达产昔时实现净利润 6,586。25 万元。
开源证券北交所研究核心是业内首个设立的专注北交所、新三板的研究核心,专注这一范畴10年。深耕科技新财产、专精特新小巨人、新质出产力。初创北交所行业划分!高端制制、TMT、化工新材料、医药生物、消费取办事五大计谋行业。笼盖公司广,研究久。
分歧车灯正在汽车平安驾驶中阐扬了分歧的主要功能,如:前照灯的照明结果曲 接影响夜间行车驾驶的操做和交通平安,制动灯用于提醒后方车辆前车刹车,起到防止逃尾的功能,转向灯是正在灵活车转向时以提醒四周车辆及行人留意的主要 灯。汽车照明系统的多样性及其正在平安行驶中的主要性使其具有较高的单车价 值程度。
公司持续拓展新营业、研发新产物,2023 年公司起头涉脚能源办理系统营业板 块,向整车厂零散发卖了充配电总成样件;2024 年四时度公司正式实现充配电总成 量产。2023 年公司向整车厂零散发卖了充配电总成样件,该产物仍处于开辟验证阶 段,小批量出产的固定成天职摊较大,毛利率为-41。62%;2024 年四时度公司充配电 总成正式实现量产,单元成本逐渐降低,可是因为量产初期固定成本摊销较大,产 量较低也导致对供应商的价钱构和空间较小,并且公司为保障第一款产物的机能稳 定性和手艺靠得住性,正在硬件设想上留有机能冗余,2024 年该产物毛利率为-12。90%。2025 年 1-6 月,跟着产销规模的提拔,公司充配电产物的吃亏收窄,毛利率为-9。18%。 公司持续对充配电总成产物的硬件设想、出产工艺进行改良,目前已完成迭代版本 的验证工做,新版本产物的毛利率可以或许回到一般程度;此外,公司积极取供应商进 行材料降本构和,产物单元成本跟着发卖规模的提拔无望继续下降。
募投项目完全达产后,估计新增收入 55,800。00 万元,完全达产昔时实现净利润 6,586。25 万元,税后内部收益率 17。59%,税后静态投资收受接管期(含扶植期)7。22 年。
4)功能多样化:正在车载充电机方面,产物功能多样化趋向次要表现正在开辟新功 能,一是做为挪动电源、应急电源向其他电器供电;二是实现电网取动力电池储能 系统间的能量双向流动。正在车载 DC/DC 变换器方面,产物功能多样化趋向次要表现 正在集成其他零部件的功能。车载 DC/DC 变换器从单向型成长为双向型,可将低压电 转换为高压电,对母线电容进行预充,替代原先设想方案中的预充回及相关器件, 降低系统成本,提高系统靠得住性。
更快的响应速度:LED 的点亮仅需微秒级别,用正在尾灯和转向灯上可以或许敏捷点 亮达到更好的警示结果,用正在前大灯上,比拟氙灯和卤素大灯具有更高的响应速度, 对于行车平安性有更好的保障!
2022-2025H1 公司 LED 车灯模组的毛利率别离为 22。94%、22。84%、25。87%和 30。58%。LED 车灯模组是公司收入的次要来历,笼盖了前照灯、后尾灯、日间行驶 灯等汽车照明子系统,同类产物间还存正在分歧型号以适配分歧客户的分歧车型以及 分歧代系。因为客户布局变更、配套车型、分歧照明子系统产物发卖占比变更,以 及公司施行降本办法等多方面要素影响,LED 车灯模组毛利率存正在必然波动,2024 年以来有所上升。
新能源汽车是全球汽车财产转型成长的次要标的目的,是推进世界经济持续增加的 主要引擎,同时,成长新能源汽车是落实“2030 年碳达峰、2060 年碳中和”国度和 略方针的主要路子之一。近年来,正在全球和“碳中和”方针的鞭策下,以 及新能源汽车手艺前进、消费者接管程度改变、充电根本设备逐渐完美、补助政策 持续帮推等各方面要素影响下,新能源汽车销量持续快速增加。
公司依托正在汽车照明系统中堆集的手艺经验和客户资本,积极向电子节制系统 拓展,目前已量产的产物次要为 EPS 节制器。此外,还有车身域节制器等新产物处 于量产前期阶段。
按照盖世汽车研究院数据,中国乘用车车灯市场规模 2022 年约达 723 亿元,2023 年约 844 亿元。估计 2024 年约 939 亿元,2025 年无望提拔至 1,014 亿元,2030 年中 国车灯市场规模将增加至 1,207 亿元。按照公司招股仿单数据,全球汽车照明市场 规模无望从 2022 年的 357 亿美元提拔至 2025 年的 409 亿美元,2028 年估计扩容至 476 亿美元。
正在汽车照明系统的持续研发和改良过程中,公司深度控制了电子驱动及节制技 术。凭仗前期手艺和工艺堆集,公司积极向汽车电子节制系统、能源办理系统延长开辟。2022 年 EPS 节制器研发成功并实现量产发卖;2023 年,首款充配电总成产物 取得了首批订单并于 2024 年实现量产。取此同时,公司还有充电枪、车身域节制器 等新产物正不竭出现。公司紧跟行业需求,不竭丰硕产物矩阵,所能供给的汽车电 子零部件单车价值量持续提拔,为营业增加打下根本。
公司定位于汽车电子零部件制制商,从停业务为汽车照明系统、电子节制系统、 能源办理系统等汽车电子零部件的研发、出产和发卖。正在汽车照明系统营业的根本 上,公司以手艺立异为驱动,不竭摸索汽车电子新营业板块。公司以 EPS 节制器为 冲破口,2022 年成功进入电子节制系统范畴,且持续开辟、储蓄了车身域节制器等 新产物;正在能源办理系统范畴,公司沉点研发的 CDU 充配电总成于 2024 年进入量 产阶段,充电枪产物也已取得项目定点,丰硕规格型号, 提拔营业规模。
估计募投项目告竣后,公司新减产能 1060 万件,此中 LED 车灯模组 1,000 万 件,节制器 40 万件,充配电总成 20 万件。
公司操纵正在汽车电子手艺范畴的深挚经验和手艺积淀起头进军新能源汽车的能 源办理系统营业,首款充配电总成产物已于 2024 年实现量产,充电枪产物已取得项 目定点。后续公司正在能源办理系统范畴将进一步迭代优化、丰硕规格型号,提拔业 务规模,努力打制新的营业增加点。
2)从智能化角度来看,汽车照明系统颠末多年的手艺更迭,曾经无法满脚于简 单的照明和信号用处,智能化节制光照、个性化光照结果、自动式平安功能甚至交 互需求正正在成为各汽车厂商正在汽车照明系统的主要发力点。智能前照灯是汽车照明 智能化手艺升级的典型,具体包罗 AFS(汽车自顺应前照灯系统)、ADB(自顺应远 光灯系统)和 DLP(数字投影灯手艺)等手艺线)从布局制型角度来看,汽车照明系统不只仅局限于功能性的要求,同时也愈 发沉视设想感取辨识度。例如,前照灯和后尾灯以组合灯的形式集成了示宽、刹车、 转向等多样化功能,正在制型上也呈现了两侧分手式向贯穿式成长的演变趋向,从而 显著提拔设想感,添加行驶时的平安性,提拔内部取沟通的多样性。
产线次要包罗 SMT 出产线、从动涂胶线、从动打螺丝、从动光学 检测线、AGV 物流系统、智能仓储系统等,并正在出产线集成了多样化的机械人手艺, 如曲角坐标机械人、垂曲多关节机械人、协做机械人、并联机械人等。为了给从动 化出产线供给数据支持和协同毗连平台,公司上线了 MES 系统和 WMS 系统等消息 化节制方案。
按照中国汽车工业协会的数据,2024 年中国新能源汽车产销量别离为 1,288。88 万辆和 1,286。6 万辆,同比别离增加达 34。4%和 35。5%,产销量持续十年位居全球第 一。新能源汽车的渗入率也同步快速提拔,2014年,我国新能源汽车的渗入率为0。32%。
2022-2025H1 公司车灯驱动节制器的毛利率别离为 23。44%、25。48%、16。30%和 20。62%。此中,2024 年,公司车灯驱动节制器的毛利率较 2023 年下降 9。19 个百分 点,降幅较大,次要因为 2024 年公司起头规模发卖配套五菱星光(S)的驱动节制 器产物,考虑到此车型的车灯驱动节制器产物系平台通用件,还可间接用于其他新 车型出产,因而公司此类产物报价有所让利,使得配套五菱星光(S)的驱动节制器 产物毛利率程度较低,拉低了 2024 年此类产物的全体毛利率程度。2025 年 1-6 月, 跟着公司对产物实施降本办法,配套五菱星光(S)的驱动节制器产物毛利率有所回 升。
公司次要新产物为充配电总成和 EPS 节制器,其环节手艺目标别离取相关范畴 的支流产物对比来看,全体处于行业领先程度。
分营业来看,2022-2025H1 汽车照明系统和电子节制系统毛利率全体不变。2022-2025H1汽车照明系统产物的毛利率别离为20。83%、22。74%、24。07%和25。49%, 呈现小幅上涨趋向。
公司汽车照明系统的具体产物包罗 LED 车灯模组、驱动节制器、车灯总成,LED 车灯模组、驱动节制器均是车灯总成的构成部门之一。按分歧照明部位划分,公司 产物笼盖了前照灯、后尾灯、转向灯、日间行驶灯、制动灯等各个的汽车照明 子系统。
更好的照明结果:LED 车灯的照明结果超卓,可以或许为驾驶员供给更清晰、更均 匀的视线,从而提高行车平安性。
2024 年充配电总成产物初步实现量产,2025 年发卖规模起头显著增加,2025 年 1-6 月充配电总成发卖收入达 4,943。65 万元,占 2025 年 1-6 月从停业务收入的比 例为 15。05%。
公司成立于 1991 年,成立初期次要处置数码管、LED 发光管的封拆营业,堆集 了 LED 相关手艺经验。1998 年起头,公司积极向下逛财产链拓展,开辟出产 LED 车灯模组产物,成为一汽红旗等多家整车品牌的二级供应商。公司深耕 LED 车灯模 组营业,于 2013 年牵头草拟行业尺度《汽车用发光二极管(LED)及模组》 (QC/T1038-2016),并于 2016 年正式发布。
汽车照明系统由分布于整车前后、表里具有分歧功能的车灯形成,按照其用处 能够分为外部照明车灯、内部照明车灯及信号车灯三类。
公司具备光学透镜手艺、散热设想手艺、电子节制手艺、精益制制手艺等多项 焦点手艺,并普遍使用于产物开辟、元器件选型、出产制制等营业环节中。
跟着半导体等汽车电子原材料不竭进行手艺改革、财产链扩张和国产替代,汽 车电子节制系统单元成本持续下降,叠加各大国产、合伙汽车品牌正在功能、舒服性 上展开激烈合作,电动座椅、电动尾门、从动空调等过去仅使用于高端品牌、高配 车型的功能逐渐向中低端下放或逐渐成为标配,汽车电子节制系统的渗入率持续提 升。汽车智能化、网联化、电动化的大布景使得汽车各项功能越来越复杂,响应带 来汽车电子电气架构的升级,即域节制器的呈现。域节制器将良多复杂算法或复杂 功能放进模块(域节制器)中,使系统功能集成度获得提高。同时域内部采用同一 的接口尺度,如许能够让良多零部件成为尺度件,既能够降低这些零部件的研发及 出产成本,也便利整车厂替代备选和添加供应渠道,还便于整合供应链。
正在内部照明系统方面,汽车做为人的第二私家空间,起头沉视为驾驶员和乘客 供给愉悦的驾乘体验,以及内部的个性化定制,供给感情联动和智能互能, 因而空气灯、发光格栅、LOGO 灯等衬托空间空气的粉饰灯由高端车型逐 步向通俗车型渗入,内部照具的品类和需求量大幅增加。
公司充配电总成产物自 2024 年 10 月量产以来,配套了五菱宏光 MINIEV 等核 心车型,正在大量现实出产和车辆运转中验证了公司产物的靠得住性,正在 2025 年上半年 已实现较高的收入贡献。公司其他充配电总成定点项目也正在同步推进,跟着公司产 能逐渐爬坡到位。
1)从光源手艺角度来看,汽车照明系统中的次要灯组(前照灯和后尾灯)履历 了卤素灯到氙灯再到 LED 灯的升级径,激光大灯正在 LED 灯之后也做为远光辅帮 光源正在部门车型上逐渐配套使用。LED 车灯是目前的支流光源手艺,具有以下劣势。
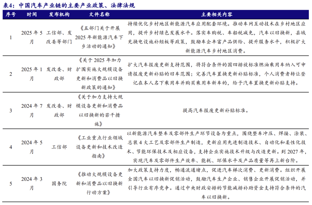
做为汽车消费和制制大国,汽车财产正在我国国平易近经济成长中有着举脚轻沉的地 位。为了推进和规范汽车行业的成长,先后出台了一系列财产政策和法令律例, 为汽车行业的成长供给了有益的政策和法令保障。
更低的能耗:LED 的发光效率达 80%-90%,能耗仅为卤素灯的 1/20,具有低能 耗的特点。因为新能源汽车对低能耗的需求更为显著,LED 车灯的渗入率跟着新能 源汽车财产的成长进一步提拔。
正在处理了产物从无到有的问题后,公司继续正在 LED 车灯模组这一劣势范畴深耕, 光学方面成长了高效率聚光器、微布局光线节制等手艺,消弭了光斑、黄圈等问题 并提高了出光效率,光学透镜机能不竭加强;散热方面自从研发烧模仿算法并持续 迭代散热器材质,降低散热器分量以实现节能降本;电子节制方面开辟了高精度隔 离电压采样手艺、无损远近光切换消峰手艺、大功率 LED 前大灯模组电源驱脱手艺 而且进一步集成电子元器件,降低元器件成本;制制方面实现了拆卸和检测工段的 从动化,提拔了出产效率。正在以上焦点手艺支持下,公司 LED 车灯模组产物持续迭代,以前照灯模组为例, 近年来公司前照灯模组从远近光分体式升级为一体式、扁平式,散热器从压铸铝升 级至铆接铝型材再到一体式冷锻铝,最新一代产物还实现了 LED 车灯模组和驱动控 制器的一体化集成,大幅降低了产物成本和空间占用,同时提拔了亮度、光衰等技 术机能。
充配电系统可认为新能源车动力电池充电并为整车设备供给电压变换配电方案, 此中车载充电机(OBC)为能源办理系统中的焦点零部件。按照 NE 时代的数据, 我国车载充电机的出货量从 2019 年的 102。40 万台增加至 2024 年的 1,049 万台,呈 现高速增加趋向。按照公司招股仿单数据,跟着能源办理系统向集成化、高压化、多功能化等 标的目的成长,以及全球汽车销量增加和新能源车渗入率持续提拔, 中国能源办理系统产物市场规模别离为 410 亿元、285 亿元,2026 年全球、中国能 源办理系统产物市场规模别离为 452 亿元、317 亿元。
我国汽车产销总量曾经持续 16 年稳居全球第一,2024 年中国汽车产销别离完成 3,128。2 万辆和 3,143。6 万辆,同比增加 3。7%和 4。5%,2025 年 1-11 月,汽车产销 别离完成 3123。1 万辆和 3112。7 万辆,同比别离增加 11。9%和 11。4%。汽车照明系 统范畴:按照盖世汽车研究院数据,中国乘用车车灯市场规模 2022 年约达 723 亿元,2023 年约 844 亿元。估计 2024 年约 939 亿元,2025 年无望提拔至 1,014 亿元,2030 年中国车灯市场规模将增加至 1,207 亿元。能源办理系统范畴:估计 2025 年全球、中国能源办理系统产物市场规模别离为 410 亿元、285 亿元,2026 年全球、中国能源办理系统产物市场规模别离为 452 亿元、317 亿元。电子节制 系统范畴:2023 年汽车电子节制系统的市场规模约为 77 亿元,至 2025 年市场 规模约为 810 亿元。
更长的利用寿命:用正在汽车上的 LED 元件根基都能达到 2 万小时的程度,比拟 之下,氙灯的寿命仅为 3,000 小时!
跟着汽车电动化、智能化的日益推进,汽车电子节制系统功能愈加丰硕,渗入 率逐渐提拔,架构不竭升级,自从品牌兴起也为国内厂商供给国产替代机缘,国内 电子节制系统市场空间广漠。
截至 2025 年 12 月 8 日,刘威间接持有公司 17,914,045 股股份,占公司股本总 额的 31。77%,为公司第一大股东;刘国粹间接持有公司 17,554,500 股股份,占公司 股本总额的 31。14%;陶建芳间接持有公司 8,930,000 股股份,占公司股本总额的 15。84%。三人合计持有公司 44,398,545 股,占公司总股本比例为 78。75%。
更美妙的设想:LED 体积小,紧凑便于安插和制型设想,充实投合了汽车厂商 正在设想上的进化需求,打破过去灯光系统对制型立异的。
正在光学透镜、散热设想、电子节制和精益制制四个标的目的的手艺取同业业对比来 看有较大劣势。正在焦点手艺的使用支持下,公司次要产物总体取得了较强的机能优 势,以代表性产物 LED 前照灯模组为例:公司 2024 年的 LED 前照灯模构成 本比拟 2016 年的第一代同类产物成本已下降约 82%,公司的手艺降天性力使得公司 正在面对行业合作、下旅客户降本需求等压力时更为从容,可以或许持续以更具性价比的 方案为客户创制无效价值,告竣财产链上下逛的双赢,同时连结合理的毛利率程度。 公司仍正在推进第五代 LED 前照灯模组的验证工做,为 LED 正在商用车范畴大规模替 代卤素灯奠基根本。
一个典型的 LED 车灯总成(以前照灯为例),凡是由灯罩、灯壳、LED 车灯模 组(日行、、转向、远光、近光等)、驱动节制器及其他配件构成。此中 LED 车灯模组是焦点的发光单位,其通过多颗 LED 芯片组合实现高效率照明,驱动节制 器则担任电流电压调控、亮度及动态节制、抗干扰和温度办理功能,也有采纳 LED 车灯模组和驱动节制器合一的集成化设想。
募投项目产物中,LED 车灯模组、节制器可普遍使用于各类燃油、新能源或混 动车型,充配电总成仅使用于新能源或插电混动车型。LED 车灯模组既能够销 售,也能够按照客户需求进一步加工为车灯总成发卖。募投项目标方针客户以现有客户为从,且兼顾市场开辟需要。公司正在汽车照明 范畴通过开辟低成本 LED 模组进入商用车范畴,进一步提拔正在现有客户供应系统中 的配套率;同时添加节制器和充配电总成产能,丰硕对现有客户的配套品类,提拔 单车价值量。此外,通过本次募投项目标扩产,公司全体产能规模将显著提拔且规 模效应将进一步凸显,为开辟更多总成厂及整车厂客户供给供货能力支持。
公司营收全体呈现稳步增加趋向,2013-2024 年复合增速达 26。76%。此中,2025 前三季度公司实现营收 4。88 亿元,同比增加 30。51%。公司 2025 年前三季度实现归 母净利润 5,179。02 万元,同比增加 5。41%。2013-2024 年公司归母净利润复合增速达 28。66%。
3)出产制制环节:公司的次要出产环节包罗 SMT 贴片、热铆、焊接、拆卸等。 公司针对次要出产环节,开辟堆集了“高精度低浮泛率 SMT 系统手艺”、“车灯正在线 尺寸节制手艺”、“基于人体工程轨迹的 LED 模组从动焊接手艺”、“高效率超声波焊 接手艺”、“高精度塑料件铆接手艺”、“基于成像光学的 LED 前大灯透镜组检测手艺” 等精益制制焦点手艺,无效提拔了产物制程的细密度和靠得住性,从根源上提高产物 质量。
前往搜狐,查看更多平台声明:该文概念仅代表做者本人,搜狐号系消息发布平台,搜狐仅供给消息存储空间办事。
、出产和发卖。正在汽车照明系统营业的基 础上,公司以手艺立异为驱动,不竭摸索汽车电子新营业板块。2013-2024 年营 收复合增速达 26。76%。此中,2025 前三季度公司实现营收 4。88 亿元,同比增加 30。51%。2013-2024 年公司归母净利润复合增速达 28。66%,2025 年前三季度实 现归母净利润 5,179。02 万元,同比增加 5。41%。
估计达产后公司 LED 车灯模组总产能达 2,081。60 万件/年,节制器总产能达 80 万件/!
此中,2025 年 11 月,新能源汽车产销别离完成 188 万辆和 182。3 万辆,同比分 别增加 20%和 20。6%,新能源汽车新车销量达到汽车新车总销量的 53。2%。2025 年 1-11 月,新能源汽车产销别离完成 1490。7 万辆和 1478 万辆,同比别离增加 31。4%和 31。2%,新能源汽车新车销量达到汽车新车总销量的 47。5%。
3)高功率化:低速电动车和 A00 级微型电动车次要配套 1。5KW、2KW 车载充 电机,A00 级以上乘用车多配套 3。3KW、6。6KW 车载充电机,商用车的交换充电多 数采用 380V 三相电,配套车载充电机功率正在 10KW 以上。大功率的车载充电机可 以显著缩短充电时间,目前国内车载充电机功率次要有 3。3KW、6。6KW,下逛使用 场景的增加不竭带动车载充电机向 11KW-22KW 大功率标的目的升级,将来长时间内将 存正在 3。3-22kW 多 OBC 方案、功率密度和成本等多样化需求。 |









































